جدول المحتويات
تعرف العدسة بأنها قطعة مصنوعة من الزجاج أو البلاستيك ولها سطحان مصقولان، والجدير بالذكر أن العدسات لا تصنع من الزجاج الخاص بالنوافذ والأواني وإنما من زجاج خاص يعرف بزجاج البصريات، وتكمن الفائدة منها في تكوين صور للأجسام إما حقيقية أو خيالية، والعدسات إما أن تكون محدبة وإما أن تكون مقعرة، وهي العدسة التي تكون مقعرة في المنتصف، حيث تكون سميكة في الأطراف وتقل سماكتها بالاتجاه نحو المركز، ولها أسماء عدة مثل العدسة السالبة والعدسة المفرقة لأنها تعمل على تشتيت أشعة الضوء الساقط عليها، وتكون الصورة الناتجة عنها خيالية وأصغر من الجسم الحقيقي نظرا لسماكة العدسة في المنتصف، وللعدسة المقعرة عدة أشكال وهي العدسة المزدوجة أو مقعرة الوجهين، والعدسة المقعرة المستوية، والعدسة المقعرة المحدبة.
ما هو استخدام العدسة المقعرة؟
تستخدم العدسة المقعرة في العديد من المجالات ومنها:
- النظارات: يلجأ أخصائيو البصريات إلى استخدام العدسات المقعرة في تركيب نظارات تصحيح قصر النظر، حيث تنشر الضوء قبل أن يصل للعين يتمكن المرء من رؤية الأشياء البعيدة بوضوح.
- المصابيح الكهربائية: تستخدم العدسات المقعرة لتكبير الضوء الصادر عن المصباح حيث يسقط الضوء على جانب العدسة المقعر فيتم تشتيت الضوء ليحدث شعاع أكبر وبانتشار أكبر.
- الكاميرات: تستخدم العدسات المقعرة في تصنيع الكاميرات إلى جانب العدسات المحدبة لأنها تحسن من جودة الصور الفوتوغرافية، حيث إنّ استخدام العدسات المحدبة لوحدها يسبب انحرافات لونية.
- فتحات الرؤية في الأبواب: أو ما يعرف بالعين الساحرة، وتستخدم فيها العدسات المقعرة لتعطي نظرة واسعة تكشف المنطقة بأكملها.
- الليزر: توضع العدسات المقعرة في الأجهزة التي تستخدم شعاع الليزر، حيث تعمل على تشتيت أشعة الليزر شديدة التركيز وبذلك تعمل المعدات بشكل أفضل مثل مشغلات الأقراص المضغوطة وأقراص DVD، كما يتم في أجهزة الليزر استخدام العدسات المقعرة لتوسيع شعاع الليزر والوصول للمنطقة المطلوبة بشكل حاد وواضح.
ما الفرق بين العدسة المحدبة و العدسة المقعرة؟
| أوجه المقارنة | العدسة المقعرة | العدسة المحدبة |
| المسمى | العدسة المتباينة. | العدسة المقربة. |
| شكل السطح | سميكة من الأطراف ورقيقة بالاتجاه نحو المركز. | رقيقة من الحواف وسميكة بالاتجاه نحو المركز. |
| قطبية البعد البؤري | البعد البؤري سالب، لذلك تسمى العدسة السالبة. | البعد البؤري موحب، لذلك تسمى العدسة الموجبة. |
| السلوك | تشتيت أشعة الضوء. | تجميع أشعة الضوء. |
| مكان وجود النقطة المحورية | على جانب العدسة مكان سقوط الأشعة. | على جانب العدسة الآخر من جانب سقوط الأشعة. |
| نوع الصورة المتشكلة | صورة افتراضية ومعتدلة. | صورة حقيقية ومقلوبة. |
| تصحيح النظر | تصحيح قصر النظر. | تصحيح طول النظر. |
| الرؤية | أبعد وأصغر من الصورة الفعلية. | أقرب وأكبر من الصورة الفعلية. |
| مثال | المجهر، التلسكوب، عدسة عين الإنسان. | فتحات الأبواب، الأضواء الكاشفة للمركبات، أجهزة الليزر. |
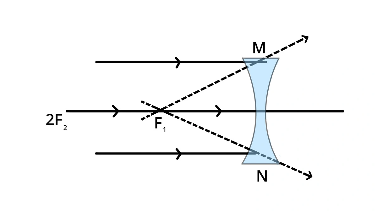
ما هو تأثير العدسة المقعرة على الضوء؟
تعمل العدسة المقعرة على تشتيت أشعة الضوء المتوازي الساقط عليها، وتنشر أشعة متوازية من مركزها، حيث تنبعث الأشعة من نقطة خلف العدسة تسمى النقطة البؤرية، ويمكن القول أنه في حال العدسة المقعرة فالضوء لا يأتي فعلياً من نقطة محورية حقيقية، لذلك تسمى نقطة محورية افتراضية، على غرار العدسة المحدبة التي تعمل على تجميع أشعة الضوء بعد انكسارها، لذلك تكون الصورة الناتجة عن العدسة المحدبة حقيقية ومعكوسة في حين تكون الناتجة عن العدسة المقعرة افتراضية وبعيدة، وخير دليل على مبدأ عمل العدسة المقعرة هو مرآة السيارة الجانبية، والتي تحمل عبارة إن الأشياء التي تراها في المرآة أبعد مما هي عليه في الواقع.







